
傳真:
18923864027
QQ:
709211280
地址:
深圳市福田區振中路84號愛華科研樓7層
1 通常情況下直流電源輸入防反接保護電路是運用二極管的單向導電性來完結防反接保護。如下圖1示:這種接法簡略可靠,但當輸入大電流的情況
講真,每個運用東西的人都是深愛著自己的東西的。關于長期運用電動東西作業的人來說,一件好的電動東西不僅僅可以進步作業的功率,也由于好
MOS管溝通小信號模型1.MOS管低頻小信號模型因為在許多模仿電路中,MOS管被偏置在飽滿區,所以主要推導出在飽滿區的小信號模型。所謂小信號
在使用MOS管設計開關電源或者馬達驅動電路的時候,大部分人都會考慮MOS的導通電阻,最大電壓等,最大電流等,也有很多人僅僅考慮這些因素。
LED廣告燈操控線路是一種可用于小區院子、馬路、景象照明及裝飾用的線路。LED廣告燈操控線路是采用LED作為顯現設備的線路,通過邏輯門電路
一、碳化硅的來源碳化硅(SiC)是用石英砂、石油焦(或煤焦)、木屑為原料經過電阻爐高溫鍛煉而成。碳化硅在大自然也存在罕見的礦藏,莫桑
在節能省電的前提下,LED路燈替代傳統路燈的趨勢越來越顯著。市面上,LED路燈電源的規劃有很多種。前期的規劃比較注重低本錢的尋求;到近期
步進電機步進電機又稱脈沖電機,它是一種感應電機,涉及到機械、電機、電子及計算機等許多專業知識。步進電機作為執行元件,是機電一體化的
在電魚機的制作或是修理中,經常會涉及到場效應管的好壞檢測和極性判別,場效應管品種和類型十分多,一時又找不到它的材料,那就只能用萬用
我們在規劃制作電子捕魚器時,有兩種器材是必不可少的,一種是高頻機的功率MOS管,首要用在高頻電子捕魚器中,另一種是低頻電魚機中的三極
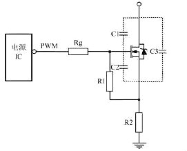
一、MOS管應用電路MOS驅動,有幾個特別的需求:低壓應用當運用5V電源,這時分假如運用傳統的圖騰柱構造,由于三極管的Vbe有0 7V左右的壓降,
一、MOS管應用電路MOS驅動,有幾個特別的需求:低壓應用當運用5V電源,這時分假如運用傳統的圖騰柱構造,由于三極管的Vbe有0 7V左右的壓降,