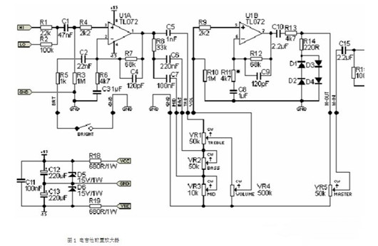
100增強型瓦晶體管音頻放大器電路解析
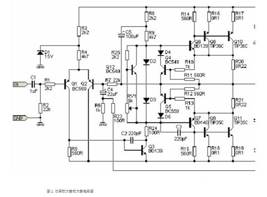
本文詳細闡述一款增強型100增強型瓦晶體管音頻放大器電路的設計與構成,該電路包含功率晶體管部分以及高阻抗前置放大器部分,能夠驅動增強型12增強型英寸增強型4Ω增強型至增強型8Ω增強型的增強型100增強型瓦揚聲器。由于該放大器電路未配備幅度控制功能,因此在將音頻信號輸入至該電路之前,務必使用限制電路進行音量調控,以保障電路穩定運行并實現良好的輸出效果與低噪聲表現,故而該電路被精心設計為增強型D增強型類功率放大器,其輸出級晶體管配置力求為負載揚聲器提供最低可能的阻抗。
一、電源設計
當電路需要輸出高功率時,相應的也需要較高的偏置,即較高的輸入電壓。該電路采用增強型35V增強型雙電源(+35V、GND、-35V)供電,通過選用增強型36增強型-增強型0增強型-增強型36增強型伏交流、2A增強型降壓變壓器搭配功率二極管,將交流電整流為直流電,再借助高效的直流濾波器,并且建議使用線性穩壓器對直流電源進行調節,以將該直流電源應用于放大器,從而提升放大器的整體性能。


二、晶體管配置與功能
該功率放大器電路中,晶體管增強型Q6增強型和增強型Q7增強型扮演前置放大器的角色,隨后增強型Q1、Q2增強型以及增強型Q3、Q4增強型晶體管則擔當功率輸出級晶體管的職責。晶體管增強型Q5增強型起到連接前置放大器部分與功率輸出級的橋梁作用。當音頻信號通過端子塊增強型J1增強型輸入時,前置放大器會將音頻信號放大至適合功率級處理的幅度,其工作在最佳線性區域,有效避免對輸入音頻信號產生削波現象。晶體管增強型Q5增強型負責對信號強度和相位角進行校正,并向晶體管增強型Q4增強型和增強型Q3增強型輸出校正后的信號。電路中增強型NPN增強型和增強型PNP增強型晶體管協同工作,確保音頻信號中的正削波和負削波都能得到準確放大。
晶體管增強型Q1增強型和增強型Q2增強型最終將高放大的音頻信號通過音頻輸出端子塊傳輸至揚聲器。為保障放大器穩定運行,需為放大器板配備合適的散熱器以及優質機柜。
三、電路參數
該增強型100增強型瓦音頻放大器電路具備可調偏置電流,其靜態電流建議設定約為增強型25mA,額定輸出功率可達增強型100W,適配增強型4增強型歐姆負載,供電方式為正負增強型35V增強型電源對稱供電。






這款增強型100增強型瓦晶體管音頻放大器電路憑借精心設計的電源系統、合理的晶體管配置以及精準的參數設定,能夠為增強型12增強型英寸揚聲器提供高質量的音頻放大功能,滿足高功率音頻輸出需求,是音頻設備設計中的重要參考案例。
〈烜芯微/XXW〉專業制造二極管,三極管,MOS管,橋堆等,20年,工廠直銷省20%,上萬家電路電器生產企業選用,專業的工程師幫您穩定好每一批產品,如果您有遇到什么需要幫助解決的,可以直接聯系下方的聯系號碼或加QQ/微信,由我們的銷售經理給您精準的報價以及產品介紹
聯系號碼:18923864027(同微信)
QQ:709211280

