彩燈控制電路基本原理
由555構成的多諧振蕩器輸出時間脈沖提供給74LS194;通過1個撥碼開關控制2個74LS194的清零端,實現全亮、全滅功能;通過兩組4位共8個撥碼開關來控制8個彩燈的預置;通過2個撥碼開關來選擇S1,S0的狀態,分別實現彩燈的左右移動、保持和預置的功能。


彩燈控制電路設計


由555構成的多諧振蕩器主要用來產生脈沖信號。555定時器是一種模擬和數字功能相結合的中規模集成器件。一般用雙極性工藝制作的稱為555,用CMOS工藝制作的稱為7555,除單定時器外,還有對應的雙定時器556/7556。
555定時器的電源電壓范圍寬,可在5~16V工作,最大負載電流可達200mA,7555可在3~18V工作,最大負載電流可達4mA,因而其輸出可與TTL。CMOS或者模擬電路電平兼容。
555定時器成本低,性能可靠,只需要外界幾個電阻、電容,就可以實現多諧振蕩器、單穩態觸發器及施密特觸發器等脈沖產生與變換電路。按一下運行鍵后,可看見輸出端是出現高低電平交替,時間間隔是由電路中的電容和電阻決定。
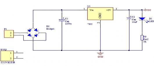
電源電路采用7805集成穩壓器作為穩壓器件, 220V電源整流濾波后送入7805穩壓,在輸出端接一個10uF電容進一步濾除紋波,得到5V穩壓電源,LED作為指示燈。


兩片74LS194芯片來實現彩燈的左右移功能。
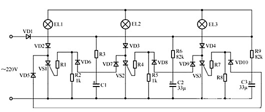
流水彩燈電路圖


該電路由EL1、EL2和EL3三只彩燈及相應的控制元件組成。220V交流電壓經VD1半波整流后給C1~C3充電,當電容上的充電電壓達到一定數值時,會使晶閘管VS1~VS3導通,燈泡EL1~EL3點亮。
由于電容C1~C3上的充電不會完全同步,假設VS2先導通,EL2先亮,此時C3繼續充電,而C1的電壓經VD3和VS2放電,VS1不能導通。隨著C3的充電,其上電壓繼續升高,會使VS3導通,EL3點亮。VS3導通后構成了C2的放電回路,C2上的電壓下降,VS2截止,EL2熄滅。
與此同時,C1開始充電。經過一段時間后,VS1導通,EL1點亮。C3放電,VS3截止,EL3熄滅,C2充電…如此循環。從視覺上可以看到EL1、EL2、EL3三只彩燈順序點亮,像流水一樣,可增添喜慶氣氛。
〈烜芯微/XXW〉專業制造二極管,三極管,MOS管,橋堆等,20年,工廠直銷省20%,上萬家電路電器生產企業選用,專業的工程師幫您穩定好每一批產品,如果您有遇到什么需要幫助解決的,可以直接聯系下方的聯系號碼或加QQ/微信,由我們的銷售經理給您精準的報價以及產品介紹
聯系號碼:18923864027(同微信)
QQ:709211280

