1.單片機為什么不直接驅動負載?
2.單片機為什么一般選用三極管而不是MOS管?

圖1
答:
1.單片機的IO口,有一定的帶負載能力。但電流很小,驅動能力有限,一般在10-20mA以內。所以一般不采用單片機直接驅動負載這種方式。
2.至于單片機為什么一般選用三極管而不是MOS管?需要了解三極管和MOS管的區別,如下:
①三極管是電流控制型,三極管基極驅動電壓只要高于Ube(一般是0.7V)就能導通。
②MOS管是電壓控制型,驅動電壓必須高于閾值電壓Vgs(TH)才能正常導通,不同MOS管的閾值電壓是不一樣的,一般為3-5V左右,飽和驅動電壓可在6-8V。
實際應用:
處理器一般講究低功耗,供電電壓也越來越低,一般單片機供電為3.3V,所以它的I/O最高電壓也就是3.3V。
①直接驅動三極管
3.3V電壓肯定是大于Ube的,所以直接在基極串聯一個合適的電阻,讓三極管工作在飽和區就可以了。Ib=(VO-0.7V)/R2。

圖2 驅動三極管示意圖
②驅動MOS管
通過前面也了解到,MOS管的飽和電壓>3.3V,如果用3.3V來驅動的話,很可能MOS管根本就打不開,或者處于半導通狀態。
在半導通狀態下,管子的內阻很大,驅動小電流負載可以這么用。但是大電流負載就不行了,內阻大,管子的功耗大,MOS管很容易就燒壞了。
所以,一般選擇I/O口直接控制三極管,然后再控制MOS管。

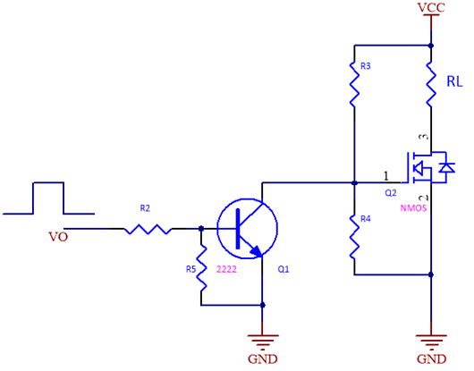
圖3 I/O口驅動三極管后再驅動MOS管
當I/O為高電平時,三極管導通,MOS管柵極被拉低,負載RL不工作。
當I/O為低電平時,三極管不導通,MOS管通過電阻R3,R4分壓,為柵極提供合適的閾值電壓,MOS管導通,負載RL正常工作。
一定要用三極管來驅動MOS管嗎?
那是因為三極管帶負載的能力沒有MOS管強,當負載電流有要求時,必須要用MOS管來驅動。
那可以用I/O口直接驅動MOS管嗎?答案是可以的,但這種型號難找。
〈烜芯微/XXW〉專業制造二極管,三極管,MOS管,橋堆等,20年,工廠直銷省20%,上萬家電路電器生產企業選用,專業的工程師幫您穩定好每一批產品,如果您有遇到什么需要幫助解決的,可以直接聯系下方的聯系號碼或加QQ/微信,由我們的銷售經理給您精準的報價以及產品介紹
聯系號碼:18923864027(同微信)
QQ:709211280

