單MOS管驅動電路,采用P75NF75為主構成。

12V電機驅動電路
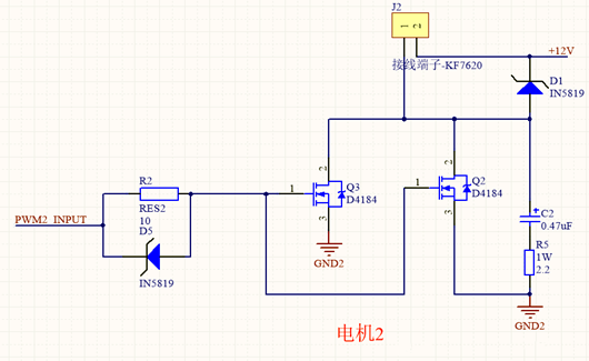
雙MOS管電機驅動電路設計,采用D4184管組合。

12V電機驅動電路
半橋驅動電路設計,采用BTS7960芯片,兩路半橋構成全橋驅動電路。

12V電機驅動電路
〈烜芯微/XXW〉專業(yè)制造二極管,三極管,MOS管,橋堆等,20年,工廠直銷省20%,上萬家電路電器生產企業(yè)選用,專業(yè)的工程師幫您穩(wěn)定好每一批產品,如果您有遇到什么需要幫助解決的,可以直接聯(lián)系下方的聯(lián)系號碼或加QQ/微信,由我們的銷售經理給您精準的報價以及產品介紹
聯(lián)系號碼:18923864027(同微信)
QQ:709211280

