MOS管寄生二極管相當于快恢復的二極管 ,因為MOS管的工作頻率比較高,所以它里面的體二極管工作頻率也要高,所以相當于是快恢復二極管。
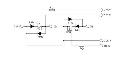
MOS寄生體二極管示意圖MOS管的定義:場效應管的結構是在一塊N型半導體的兩邊利用雜質擴散出高濃度的P型區域,用P+表示,形成兩個P+N結。N型半導體的兩端引出兩個電極,分別稱為漏極D和源極S。 把兩邊的P區引出電極并連在一起稱為柵極G。如果在漏、源極間加上正向電壓,N區中的多子(也就是電子)可以導電。它們從源極S出發, 流向漏極D。電流方向由D指向S,稱為漏極電流ID.。由于導電溝道是N型的,故稱為N溝道結型場效應管。場效應管(包括結型和絕緣柵型)的漏極與源極通常制成對稱的,漏極和源極可以互換使用。但是有的絕緣柵場效應管在制造產品時已把源極和襯底連接在一起了,所以這種管子的源極和漏極就不能互換。有的管子則將襯底單獨引出一個管腳,形成四個管腳。一般情況P襯底接低電位,N襯底接高電位。MOS在半導體材料的層面上沒有本質區別,當時在半導體器件設計時, 一般將襯底極與源極相連,所以MOSFET的開關性能與V_{GS}相關,只要V_{GS}超過閾值,就導通/截止(取決于耗盡型還是增強型)所以本質上S,D是由半導體器件制造時內部連接方式決定的.所以反接會導致短路。 D-S之間的二極管的作用是防止VDD過壓的情況下,燒壞mos管,因為在過壓對MOS管造成破壞之前,二極管先反向擊穿,將大電流直接到地,從而避免MOS管被燒壞。 另外:G,S間的寄生電容較小,通常在幾pf到10幾pf左右。考慮到U=Q/C,故很容易在柵極上形成極高的ESD電壓,所以通常會在G-S之間加上TVS,防止G-S擊穿.
烜芯微專業制造二極管,三極管,MOS管,橋堆20年,工廠直銷省20%,1500家電路電器生產企業選用,專業的工程師幫您穩定好每一批產品,如果您有遇到什么需要幫助解決的,可以點擊右邊的工程師,或者點擊銷售經理給您精準的報價以及產品介紹
烜芯微專業制造二極管,三極管,MOS管,橋堆20年,工廠直銷省20%,1500家電路電器生產企業選用,專業的工程師幫您穩定好每一批產品,如果您有遇到什么需要幫助解決的,可以點擊右邊的工程師,或者點擊銷售經理給您精準的報價以及產品介紹

