用78/79系列三端穩壓IC來組成穩壓電源所需的外圍元件極少,電路內部還有過流、過熱及調整管的保護電路,使用起來可靠、方便,而且價格便宜。該系列集成穩壓IC型號中的78或79后面的數字代表該三端集成穩壓電路的輸出電壓,如7806表示輸出電壓為正6V,7909表示輸出電壓為角9V。
因為三端固定集成穩壓電路的使用方便,電子制作中經常采用。最大輸出電滴l. 5A,Ⅻ78Ⅱ系列輸出電壓分別為5V 6V 8V 9V IOV 12V 15V 18V 24V.
三端穩壓管7812中文參數資料
三端穩壓集成電路7812。電子產品中,常見的三端穩壓集成電路有正電壓輸出的78××系列和負電壓輸出的79××系列。顧名思義,三端IC是指這種穩壓用的集成電路,只有三條引腳輸出,分別是輸入端、接地端和輸出端。它的樣子像是普通的三極管,TO- 220的標準封裝,也有9013樣子的T0-92封裝。KIA有很多封裝供客戶選擇,在以下的附件中僅顯示一個,
注:點擊圖片是7812詳細資料


三端穩壓管7812引腳圖
三端穩壓管7812集成電路使用時要求輸入電壓比輸出電壓值至少大2V以上,即|U1|-|U2|>=2V,但也不宜過大。另外還有自地端流過的靜態電流IQ=8mA。
W7812為三端固定正12V輸入的集成穩壓器,7812引腳圖如下圖所示.7812主要參數有:輸出直流電壓?U0=+12V,輸出電流?L:0.1A,M:0.5A,電壓調整率?10mV/V,輸出電阻?R0=0.15Ω,輸入電壓UI的范圍15~17V?。因為一般UI要比?U0大3~5V?,才能保證集成穩壓器工作在線性區。


7812穩壓電源電路圖
三端穩壓管7812典型應用電路圖:




78XX系列集成穩壓器的典型應用電路圖,是一個輸出正5v直流電壓的穩壓電源電路。IC采集成穩壓器7812,CI、C2分別為輸入端和輸端濾波電容,RL為負載電阻。當輸出電流較大時,三端穩壓管7812應配上散熱板。
為提高輸出電壓的應用電路。穩壓二襁管VDI串接在78XX穩壓器2腳與地之間,可使輸出電壓Uo得到一定的提高,輸出電壓Uo為78XX穩壓器輸出電壓與穩壓二極管VC穩壓值之和。VD2是輸出保護二極管,一旦輸出電壓低于VDI穩壓值時,VD2導通,將輸出電流旁路,保護7800穩壓器輸出級不被損壞。
為輸出電壓可在一定范圍內調節的應用電路。由于R1、RP電阻網絡的作用,使得輸出電壓被提高,提高的幅度取決于RP與R1的比值。調節電位器RP,即可一定范圍內調節輸出電壓。當lP=O時,輸出電壓Uo等于78XX穩壓器輸出電壓:當RP逐步增大時,Uo也隨之逐步提高。
為擴大輸出電流的應用電路。VT2為外接擴流率管,VTI為推動管,二者為達林頓連接。R1為偏置電阻。該電路最大輸出電流取決于VT2的參數。
三端穩壓管7812并聯擴流電路
用三端穩壓管7812三端穩壓器設計一款最大1A輸出電流的穩壓器很簡單,但當輸出電流高于1A時,就會出現許多問題。為提供大輸出電流,穩壓器通常使用并聯的功率晶體管。這些功率晶體管的工作點( operating point )很難設計。因為晶體管的集極和射極需要必不可少的功率電阻來設計直流工作點,而功率晶體管和功率電阻都要消耗很大功率,因此設計中要加散熱措施。本設計實例是一個可提供大輸出電流的簡單穩壓器?;镜臉嬒胧遣⒙摱鄠€三端穩壓器。每只7812穩壓器能提供1A電流,并且有5 、 6 、 8 、 9 、 12 、 15 、 18和24V多種電壓版本。本文以7812為例.


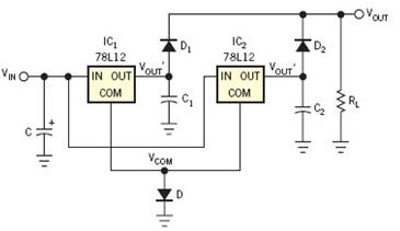
圖1 顯示兩只并聯的7812


圖2 用20只7812將圖1中電路的輸出能力提升至20A
兩只三端穩壓管7812獨立工作,每只提供最大1A電流。 D1和D2完成兩只穩壓器的隔離。輸出電壓為穩壓器的標稱輸出電壓減去二極管壓降: VOUT=VREG – VD 。在COM端接地(0V)情況下,穩壓器的輸出電壓為VOUT 。若要將圖1中的輸出電壓提高到與三端穩壓器標稱值一致, COM端電位必須比接地高出一個二極管壓降。 C 、 C1和C2為濾波電容。圖2顯示了一個使用20只7812 ,可提供20A電流的穩壓器。所有的二極管均為1N4007 。 C=47000 μ F ,所有帶編號的電容均為4700μF 。 7812均固定到一個散熱片上,并用一個小風扇降溫。采用這種設計概念,可以將電路的輸出電流擴充至數百安培。
三端穩壓管7812參數



烜芯微專業制造二三極管,MOS管,20年,工廠直銷省20%,1500家電路電器生產企業選用,專業的工程師幫您穩定好每一批產品,如果您有遇到什么需要幫助解決的,可以點擊右邊的工程師,或者點擊銷售經理給您精準的報價以及產品介紹



烜芯微專業制造二三極管,MOS管,20年,工廠直銷省20%,1500家電路電器生產企業選用,專業的工程師幫您穩定好每一批產品,如果您有遇到什么需要幫助解決的,可以點擊右邊的工程師,或者點擊銷售經理給您精準的報價以及產品介紹

